Lean4Agent: Multi-Agent AI System for Verifiable Writing and Proving Theorems in Formal Mathemtics
Published:
Abstract
Lean4Agent is an innovative multi-agent AI system designed to automate the process of solving mathematical problems by translating natural language descriptions into formal proofs using the Lean4 theorem prover. By orchestrating specialized agents for task instigation, planning, code generation, verification, and feedback, Lean4Agent enables seamless collaboration between humans and machines in mathematical reasoning. This approach not only accelerates the formalization and verification of complex mathematical tasks but also ensures correctness and reliability, unlocking new possibilities for large-scale collaborative mathematics.

Introduction Mathematics is fundamental to human understanding, enabling us to describe, predict, and shape the natural world. As the root of intelligence, mathematics demands reasoning, abstraction, and the ability to see underlying beauty and structure. Traditionally, formalizing mathematics—from natural language to symbolic proofs—has been a labor-intensive process, often limited by human capacity for verification and collaboration.
With the advent of computer-assisted proof systems like Lean4, it is now possible to formalize mathematical knowledge in code, ensuring perfect verification and eliminating concerns about correctness. However, bridging the gap between informal problem statements and formal proofs remains a significant challenge.
Lean4Agent is a try to addresses this challenge by introducing a multi-agent workflow that automates the journey from natural language problem statements to verified Lean4 proofs. By leveraging specialized agents for planning, code generation, verification, and feedback, Lean4Agent streamlines the formalization process, enabling scalable and trustworthy mathematical collaboration.
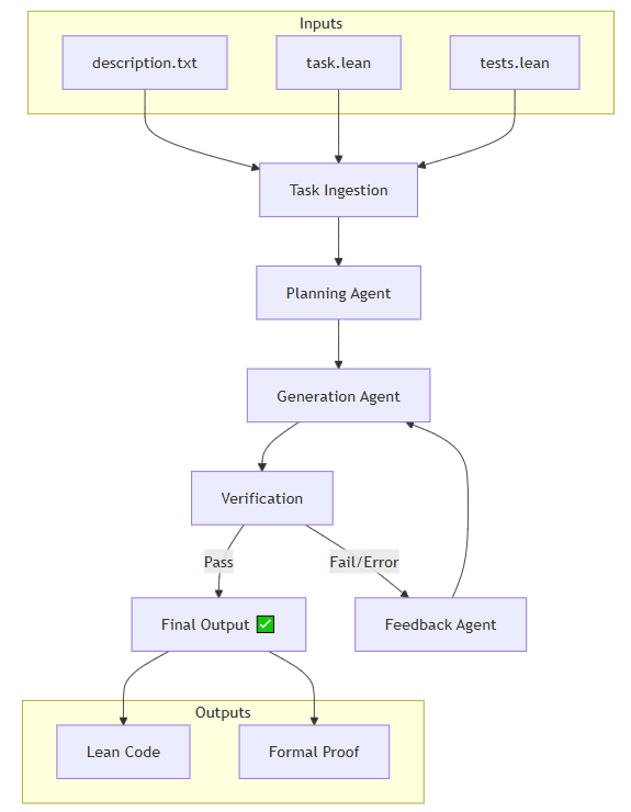
Architecture Description
Lean4Agent’s architecture is composed of three core agents, each responsible for a distinct stage in the mathematical problem-solving pipeline:
- Task Instigation Reads the input problem in natural language and prepares a structured prompt for the planning agent.
- Planning Agent Generates a step-by-step plan for solving and proving the task, using the problem description and predefined templates.
- Generation Agent Produces Lean4 code, including theorem statements and proofs, by filling in the required sections of the Lean template based on the plan and task description.
- Verification Compiles and checks the generated Lean4 code. If the Lean4 compiler reports errors or proof failures, the agent captures the error messages.
- Feedback Agent Analyzes errors and suggests corrections, iteratively refining the solution until it passes verification or a retry limit is reached.
This modular, agent-based workflow try to ensures that each stage of the formalization process is handled efficiently and accurately, enabling Lean4Agent to tackle complex mathematical problems with minimal human intervention and maximal reliability. But tt has many limitations due to llms itself.
🚀 Setup & Contribution Guide
We welcome contributions from the community! Follow these steps to set up the project locally and start running the agents.
Prerequisites
- Python 3.x: Required for running the agent orchestration and LLM integrations.
- Lean 4: Install via elan (the Lean version manager).
Installation Steps
1. Clone the repository:
git clone https://github.com/ajeetkbhardwaj/Lean4Agent.git
cd Lean4Agent
2. Set up the Python environment:
python -m venv venv
source venv/bin/activate # On Windows use `venv\Scripts\activate`
pip install -r requirements.txt
3. Build the Lean project:
lake build
Running the System
To start the Lean4Agent pipeline and pass a natural language mathematical problem to the task instigation agent, run:
python main.py --problem "Prove that the sum of two even numbers is even."
👥 Team Roster for ajeetkbhardwaj/Lean4Agent
- 👑 Team Leader:
ajeetkbhardwaj (Active Commits)
- 👨💻 Team Members:
Open-Source Contributors (Active Commits)
📅 Weekly Plan & Updates
Write your weekly plan, problems tackled, and achievements here. The automated script will never overwrite this text!
👑 Team Leader Update (Ajeet Kumar)
- Solved: [What did you solve?]
- Working on: [What are you currently working on?]
- Next Steps: [What is next?]
👨💻 Team Member Updates
- Solved: [What did the team solve?]
- Working on: [What is the team currently working on?]
